- 새로운 뉴스를 올려주세요.
Date 20/02/05 15:58:58
Name   다군
File #1   2020_02_05_15_56_28.jpg (235.6 KB), Download : 17
Subject   중국에서 신약의 코로나바이러스 감염증 적용에 특허 등록 시도


https://www.bloomberg.com/news/articles/2020-02-05/china-is-trying-to-patent-gilead-s-experimental-coronavirus-drug

https://www.nature.com/articles/s41422-020-0282-0

http://www.whiov.ac.cn/kyjz_105338/202002/t20200204_5497136.html



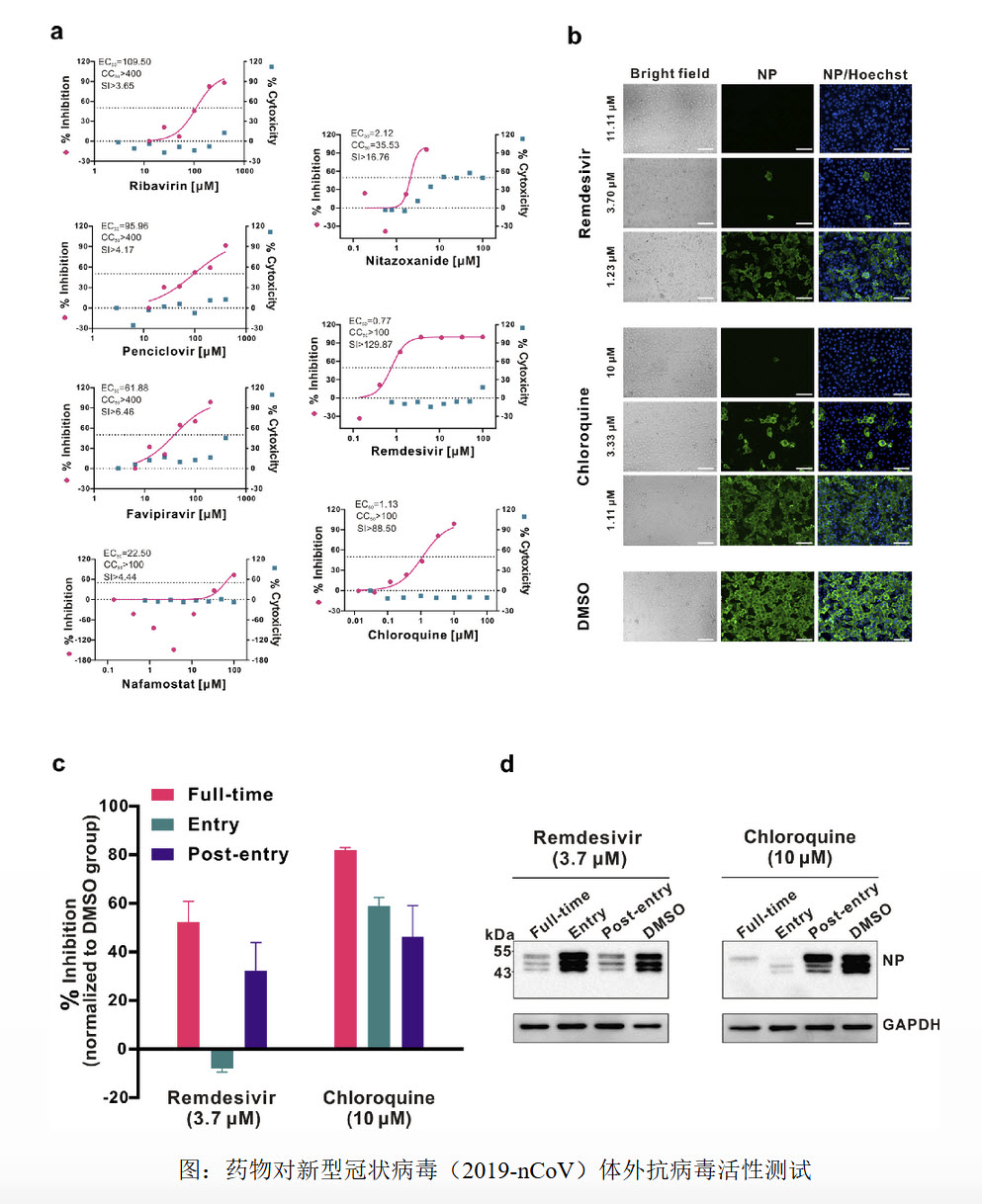
미국 첫 번째 확진자에게 사용해서 효과가 있었다는 소식이 전해졌던 그 에볼라 치료제로 개발되었던 임상/사용허가 전 신약입니다.

중국에서도 비상 사태라 이 신약이 사용(임상)되고 있는데,

이미 1월 21일에 중국 측에서 이 Remdesivir와 출시된 지 80년 된 말라리아 약(나중에 류마티스 관절염에 사용) chloroquine이 매우 효과가 있다며 특허 신청을 했다고 합니다.

참고로 우한 봉쇄가 시작된 것이 1월 23일입니다. "?!"


신약 자체도 특허를 낼 수 있지만, 약이 다른 증상/병에 효과가 있다는 것을 발견해도 특허를 낼 수 있습니다.

일단 중국 측에서는 길리어드가 중국을 도와 신종 코로나바이러스와 싸우는 한 특허권을 얻어도 행사하지 않을 것이라고 했습니다. (특허 신청은 중국 당국에 했기에 거의 99% 등록될 것 같습니다.)  




0


목록
번호 제목 이름 날짜 조회 추천
18927 외신[워싱턴포스트] 불량키트 때문에 코로나 검사도 못하고 있음 12 기아트윈스 20/02/26 4582 0
18735 외신[외신] C++20 최종안 발표 8 나림 20/02/19 5089 1
18706 외신애플이 코로나 사태 관련 실적 경고를 냈습니다. 다군 20/02/18 4593 0
18632 외신[외신] 핵가족은 실수였다 24 나림 20/02/13 4907 6
18543 외신영국 세 번째 신종 코로나바이러스 감염증 환자는 싱가포르에서 감염 3 다군 20/02/07 4120 2
18520 외신영국 캐머런 전 총리 경호원, 비행기 화장실에 총 놔뒀다 정직 1 empier 20/02/05 2976 0
18513 외신케세이 퍼시픽 27,000여 전 직원에 3주 무급휴가 사용 요청 4 다군 20/02/05 4695 2
18512 외신중국에서 신약의 코로나바이러스 감염증 적용에 특허 등록 시도 4 다군 20/02/05 4127 0
18457 외신중국에 H5N1 조류독감이 발병 8 다군 20/02/02 4633 0
18449 외신중국에서 신용지원, 유동성 공급 등에 대해 밝혔습니다. 1 다군 20/02/01 4653 0
18435 외신싱가포르, 모든 중국발 방문객 입국 금지 6 다군 20/01/31 4577 0
18129 외신이란발 우크라이나 비행기의 추락 사유: 대공미사일에 의한 격추 17 BibGourmand 20/01/10 4674 1
18071 외신워싱턴 이란전문가그룹의 구조적 문제 20 기아트윈스 20/01/04 4492 9
18047 외신[일본-뉴스포스트세븐] 젊은 성우와의 결혼을 꿈꾸는 45세 「어린이 방 아저씨」의 말로 11 자공진 20/01/02 4749 13
18013 외신[외신] Kelley Blue Book Best Buy Awards of 2020 수상내역 7 맥주만땅 19/12/30 4063 1
17943 외신보잉 CEO 사직 T.Robin 19/12/24 4120 0
17804 외신영국 총선 진행 중 2 Darker-circle 19/12/12 4141 1
17619 외신bbc) 트위터 휴면 계정 삭제 예정 -> 번복했다고 합니다. 4 grey 19/11/27 4492 0
17402 외신[외신] 중국, 청소년 게임 규제안 발표 22 다군 19/11/07 4465 1
17346 외신[가디언] 욱일기는 올림픽에서 금지되어야. 3 기아트윈스 19/11/03 4682 8
17324 외신경찰이 부순 집에 대해 경찰은 배상할 필요가 없다. 5 코리몬테아스 19/10/31 4403 0
17313 외신NYT: 기생충은 올해의 영화, 봉준호는 어쩌면 금세기 최고의 감독 7 기아트윈스 19/10/31 4553 5
17182 외신아내 성폭행범 성기 자른 남성, 성폭행범보다 중형 16 swear 19/10/20 4940 0
17004 외신Brexit: Europe's media scorn Johnson's 'unrealistic' plans Darker-circle 19/10/04 3543 0
16999 외신Boris Johnson unveils Brexit plan for alternative to backstop 6 Darker-circle 19/10/03 4320 0
목록

+ : 최근 6시간내에 달린 댓글
+ : 최근 12시간내에 달린 댓글

댓글